Введение
В рассматриваемой системе поддержки принятия управленческих решений (далее – СППУР) при установлении соответствия исполнитель – задача в организационных системах реализован алгоритм интеллектуального формирования входного набора данных с последующей нежесткой идентификацией связей исполнитель – задача, основанной на вариативности предложений с анализом семантической релевантности. Указанный алгоритм позволяет повысить точность формирования входного набора данных для последующего установления разноуровневых связей между исполнителем и задачами за счет осуществления синтеза между результатами экспертной оценки и методами интеллектуального анализа данных [1].
Применение СППУР возможно в различных сферах. Например, учитывая широту областей деятельности МЧС России, предложенная СППУР может быть использована в качестве элемента системы управления кадрами, например, при первичной оценке кандидата и определения семантически близкого структурного подразделения МЧС России. В таком случае в качестве задачи могут выступать отдел, департамент, управление и прочие подразделения с кадровым дефицитом, в роли исполнителей – совокупность имеющихся кандидатов. Использование СППУР при установлении соответствия исполнитель – задача позволит выполнить предварительное распределение кандидатов на основе семантической близости с областью деятельности подразделения для последующего проведения более детальной оценки, например, с применением методики отбора и оценки кандидатов на вакантные должности в системе МЧС России на основе метода анализа иерархий [2].
В данном исследовании разработка СППУР рассмотрена в отношении образовательной организации, а именно на примере поддержки принятия решений при распределении дисциплин между преподавателями, что особенно актуально с учетом цифровой трансформации в сфере высшего образования [3].
Цель исследования. Исследование направлено на проектирование системы поддержки принятия управленческих решений при установлении соответствия исполнитель – задача в организационных системах для повышения оперативности принятия соответствующего решения.
Материалы и методы исследования
Процесс проектирования системы поддержки принятия решений (далее – СППР) включает в себя анализ требований, моделирование предметной области, проектирование алгоритмов анализа, разработку логики принятия решений, проектирование архитектуры и интерфейсов [4, 5].
Трехуровневое проектирование, рассматриваемое в рамках текущего исследования, является стандартным подходом к созданию архитектуры приложения, четко разделяющим логику на уровни представления, бизнес-логики и данных. Так, концептуальное проектирование определяет общую архитектуру системы и основные сущности предметной области без привязки к технологиям, выделяются ключевые понятия. Логическое проектирование детализирует концептуальные решения до уровня алгоритмов и структур данных, но остается независимым от конкретной платформы реализации, на данном этапе проектируются алгоритмы. Физическое проектирование конкретизирует техническую реализацию с выбором конкретных технологий, СУБД, библиотек и архитектуры развертывания.
Для визуализации и проектирования каждого аспекта архитектуры используются различные типы диаграмм UML: диаграмма вариантов использования (Use Case), визуализирующая взаимодействие субъектов, диаграмма классов, отражающая статическую структуру системы, диаграмма последовательностей, демонстрирующая динамику взаимодействий, и диаграмма развертывания, которая описывает физическое расположение компонентов [6, 7]. Таким образом, для описания концептуального проектирования рассмотрим диаграмму Use Case, логический уровень отражает диаграмма классов и диаграмма последовательности, физический уровень – диаграмма развертывания, показывающая физическое размещение компонентов системы.
Разработка указанной системы рассмотрена в отношении образовательной организации, а именно на примере поддержки принятия решений при распределении дисциплин между преподавателями на кафедре прикладной математики Института информационных технологий РТУ МИРЭА [8].
Результаты исследования и их обсуждение
СППР предназначена для повышения эффективности и обоснованности управленческих решений в условиях неопределенности и многокритериальности. СППР предоставляет лицу, принимающему решение (далее – ЛПР), инструментарий для анализа данных, моделирования сценариев и выработки рекомендаций. При этом важной особенностью СППР является не замена ЛПР, а расширение его возможностей за счет обработки больших объемов неструктурированных данных.
Применение СППР крайне разнообразно: при выборе профиля обучения (основывается на онтологической базе знаний); при управлении региональным агропромышленным комплексом; в банковском менеджменте и т.д. [9–11]. Кроме того, существующие информационные технологии позволяют проектировать и разрабатывать интеллектуальные СППР, например, при проведении оценки кандидатов на вакантную должность в кадровой системе МЧС России [12, 13].

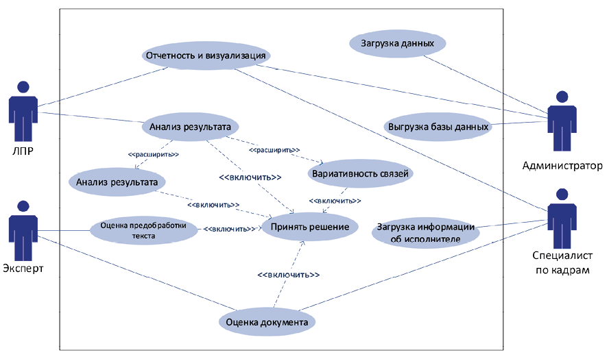
Рис. 1. Диаграмма вариантов использования СППУР при установлении соответствия исполнитель – задача Примечание: составлен автором по результатам данного исследования
Для описания уровня концептуального проектирования рассмотрим диаграмму вариантов использования СППУР, отражающую взаимодействие субъектов СППУР при установлении соответствия исполнитель – задача (рис. 1).
Основными субъектами СППУР выступают лицо, принимающее решение (ЛПР), администратор, эксперт, а также специалист по кадрам. На рис. 2 и 3 представлена диаграмма классов СППУР при установлении соответствия исполнитель – задача.
Класс «SystemController» представляет собой центральный контроллер системы, который координирует работу всех модулей. TextProcessor» – это класс для предобработки текстов, выполняет лемматизацию, а также фильтрацию стоп-слов. Классы «TFIDFAnalyzer» и «Word2VecAnalyzer» являются соответствующими анализаторами для вычисления весов терминов и векторного представления слов [14, 15].
Класс «DatabaseManager» выступает менеджером базы данных SQLite, обеспечивая сохранение и извлечение всех данных системы; SimilarityResult хранит значения косинусного сходства, а также результаты назначений. Discipline – класс-сущность, представляющий дисциплины в системе, содержит идентификационные атрибуты, название и пути к визуализациям [16]. Аналогично класс «Teacher» является классом-сущностью, представляющим преподавателей в системе, содержит профиль компетенций и связанные документы для анализа. Класс «KeywordAnalysis» – универсальная сущность для хранения результатов текстового анализа, содержит веса TF-IDF и Word2Vec для каждого ключевого слова объектов системы.
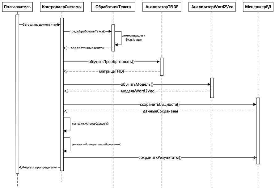
Рассмотрим диаграмму последовательности СППУР при установлении соответствия исполнитель – задача (рис. 4). К загружаемым документам относятся рабочие программы дисциплин в формате DOCX/PDF; документы об образовании и квалификации преподавателей, сведения о научной деятельности и т.д.
Предобработка текста осуществляется для извлеченного содержимого рабочей программы дисциплины; текстов публикаций и докладов преподавателей; названий и аннотаций научных работ; выявленных ключевых слов из входных документов. Сохраняемыми результатами являются весовые коэффициенты, векторные представления, матрица косинусного сходства преподаватель – дисциплина, на основании которой реализуется формирование вариативных рекомендательных сценариев, отражающих предрасположенность задачи и исполнителя друг к другу. Под формированием вариативных рекомендательных сценариев понимается программная реализация результатов возможных связей исполнитель – задача для поддержки принятия управленческих решений.

Рис. 2. Приближение диаграммы классов СППУР при установлении соответствия исполнитель – задача слева Примечание: составлен автором по результатам данного исследования
Таблица 1
Объекты и сообщения в диаграмме последовательности
|
Отправитель |
Название сообщения |
Тип сообщения |
Получатель |
|
Пользователь |
Загрузить документы |
Синхронное |
Контроллер Системы |
|
Контроллер Системы |
Предобработать Текст () |
Синхронное |
Обработчик Текста |
|
Обработчик Текста |
Лемматизация + фильтрация |
Рефлексивное |
Обработчик Текста |
|
Обработчик Текста |
Обработанные Тексты |
Ответное |
Контроллер Системы |
|
Контроллер Системы |
Обучить Преобразовать() |
Синхронное |
Анализатор TFIDF |
|
Анализатор TFIDF |
Матрица TFIDF |
Ответное |
Контроллер Системы |
|
Контроллер Системы |
Обучить Модель () |
Синхронное |
Анализатор Word2Vec |
|
Анализатор Word2Vec |
Модель word2vec |
Ответное |
Контроллер Системы |
|
Контроллер Системы |
Сохранить Сущности () |
Синхронное |
Менеджер БД |
|
Менеджер БД |
Данные Сохранены |
Ответное |
Контроллер Системы |
|
Контроллер Системы |
Построить Матрицу Сходства () |
Рефлексивное |
Контроллер Системы |
|
Контроллер Системы |
Вычислить и сгенерировать Назначения () |
Рефлексивное |
Контроллер Системы |
|
Контроллер Системы |
Сохранить Результаты() |
Асинхронное |
Менеджер БД |
|
Контроллер Системы |
Результаты распределения |
Ответное |
Пользователь |
Примечание: составлена автором по полученным данным в ходе исследования

Рис. 3. Приближение диаграммы классов СППУР при установлении соответствия исполнитель – задача справа Примечание: составлен автором по результатам данного исследования

Рис. 4. Диаграмма последовательности СППУР при установлении соответствия исполнитель – задача Примечание: составлен автором по результатам данного исследования
Под пользователем подразумеваются роли «Администратор» и «Специалист по кадрам», так как именно они инициируют первичную загрузку документов. Также стоит отметить, что задача «Вычислить и сгенерировать назначения» направлена на формирование матрицы сходства, которая строится на основании косинусного расстояния.
В табл. 1 представлены объекты и сообщения в диаграмме последовательности.
При моделировании программных систем коммуникации между объектами формализуются следующим образом: синхронное сообщение реализуется как блокирующий вызов операции с ожиданием немедленного ответа; асинхронное сообщение представляет неблокирующую передачу сигнала, допускающую продолжение работы отправителя без ожидания ответа; ответное сообщение формально завершает цикл взаимодействия, возвращая управление инициатору вызова; рефлексивное сообщение моделирует самоорганизацию объекта через вызов метода самим собой.
Для описания уровня физического проектирования рассмотрим диаграмму развертывания СППУР при установлении соответствия исполнитель – задача в организационных системах (рис. 5).
Архитектура системы включает три ключевых компонента. Файловое хранилище функционирует как централизованный репозиторий документационной базы, основным вычислительным модулем системы выступает приложение анализа текста, включая подсистему вычисления косинусного сходства между векторными представлениями, а также модуль генерации аналитических отчетов. Программную основу системы составляют библиотеки машинного обучения, в том числе обеспечивая реализацию математических алгоритмов векторизации.
Функциональное назначение СППУР при установлении соответствия исполнитель – задача заключается в обеспечении ЛПР комплексными аналитическими инструментами, интегрируя данные, модели и интерфейсы пользователя для генерации аргументированных предложений по выбору альтернатив. Хранение результатов формирования связей исполнитель – задача организовано в базе данных, при этом в приложение осуществляется выгрузка данных для подготовки необходимой отчетности и визуализаций.

Рис. 5. Диаграмма развертывания СППУР при установлении соответствия исполнитель – задача Примечание: составлен автором по результатам данного исследования
Таблица 2
Результаты проведения эксперимента по оценке времени анализа дисциплин кафедры
|
Дисциплина |
Время анализа |
Сокращение времени |
|
|
Ручной анализ |
С применением СППУР |
||
|
Дисциплина 1 |
15 минут |
5 минут |
в 3 раза |
|
Дисциплина 2 |
45 минут |
8 минут |
в 5,6 раза |
|
Дисциплина 3 |
37 минут |
7 минут |
в 5,3 раза |
|
Дисциплина 4 |
26 минут |
6,5 минут |
в 4 раза |
|
Дисциплина 5 |
18 минут |
6 минут |
в 3 раза |
|
Дисциплины 6–19 |
от 15 до 60 минут |
от 5 до 10 минут |
в 3–6 раз |
|
Дисциплина 20 |
57 минут |
9,5 минут |
в 6 раз |
Примечание: составлена автором на основе полученных данных в ходе исследования.
Стоит отметить, что отсутствие применения СППУР в процессе распределения учебной нагрузки приводит к значительным временным затратам. В результате проведения эксперимента установлено, что при ручном анализе и планировании одной дисциплины в зависимости от ее сложности и профильности ЛПР требуется от 15 мин до 1 ч (табл. 2).
Учитывая весь объем дисциплин кафедры, требующих рассмотрения (20 учебных дисциплин), совокупные временные затраты достигают как минимум одного рабочего дня, при условии отсутствия дополнительных задач у ЛПР. Таким образом, внедрение СППУР позволяет оптимизировать данный процесс, сокращая время анализа одной дисциплины в 3–6 раз. В результате длительность процесса распределения для одной дисциплины снижается до 5–10 мин, что значительно повышает оперативность решения задачи по идентификации связей между исполнителями и задачами.
Заключение
Рассматриваемая система поддержки принятия решений отличается от существующих программных реализаций применением компонентов интеллектуальной обработки входного набора данных и формированием вариативных рекомендательных сценариев, что позволяет повысить оперативность при установлении соответствия исполнитель – задача в организационных системах за счет программной реализации алгоритма интеллектуального формирования входного набора данных и модели идентификации связей исполнитель – задача.
Конфликт интересов
Библиографическая ссылка
Пучкова М.А. ПРОЕКТИРОВАНИЕ СИСТЕМЫ ПОДДЕРЖКИ ПРИНЯТИЯ УПРАВЛЕНЧЕСКИХ РЕШЕНИЙ ПРИ УСТАНОВЛЕНИИ СООТВЕТСТВИЯ ИСПОЛНИТЕЛЬ – ЗАДАЧА В ОРГАНИЗАЦИОННЫХ СИСТЕМАХ // Современные наукоемкие технологии. 2025. № 11. С. 126-133;URL: https://top-technologies.ru/ru/article/view?id=40576 (дата обращения: 30.04.2026).
DOI: https://doi.org/10.17513/snt.40576



