Введение
С развитием технологий беспроводной связи и ростом потребности в высокоскоростном доступе к Интернету всё большее значение приобретает проектирование устойчивых и эффективных беспроводных сетей [1–3], особенно в условиях закрытых помещений. Распространение радиосигналов в таких средах сопряжено с рядом сложностей, связанных с отражением, поглощением и многолучевым распространением волн, вызванным наличием различных препятствий – стен, мебели, стеклянных перегородок и даже людей.
Особую актуальность представляет использование технологии Wi-Fi на частоте 2,4 ГГц, которая широко применяется как в бытовых, так и в корпоративных сетях. Однако для обеспечения надёжного покрытия и минимизации зон с низким уровнем сигнала необходимы точные модели прогнозирования потерь сигнала в реальных условиях эксплуатации. Существующие модели, такие как модель распространения сигнала в свободном пространстве и двухлучевая модель, не всегда адекватно описывают поведение сигналов внутри зданий из-за разнообразия архитектурных решений и материалов стен.
Целью исследования является разработка и экспериментальная верификация модифицированных математических моделей распространения Wi-Fi-сигнала в помещениях, учитывающих архитектурные особенности (длину коридоров, тип перекрытий), параметры зоны Френеля и влияние препятствий, что, возможно, позволит повысить точность прогнозирования уровня принимаемого сигнала и обосновать рациональное размещение точек доступа Wi-Fi.
Материалы и методы исследования
Для моделирования распространения Wi-Fi-сигналов на частоте 2,4 ГГц использованы классические детерминированные модели: модель распространения сигнала в свободном пространстве и двухлучевая модель (в модификации «двойного наклона»). Их модифицированные версии дополнительно учитывают типы строительных материалов (железобетон, ячеистый бетон, кирпич, стекло, металл) и архитектурные особенности помещений. Экспериментальная верификация проведена в четырёхэтажном корпусе Вьетчиского индустриального университета во Вьетнаме (VUI, планировка в виде буквы «Z») и расширена на здания различной этажности (1–10 этажей) и назначения: торговые центры с открытой планировкой, офисы и жилые многоквартирные дома. Измерения уровня сигнала, задержки и стабильности связи выполнены на оборудовании IEEE 802.11n (300 Мбит/с) в режимах LOS и NLOS, что обеспечило репрезентативную базу для количественного сопоставления с теоретическими моделями.
Обоснование плана экспериментальных исследований. Экспериментальные измерения распространения Wi-Fi-сигнала на частоте 2,4 ГГц выполнены в четырёх типах зданий с различной этажностью и конструктивными особенностями: в одноэтажном торговом центре с открытой планировкой, двухэтажном офисном здании с кирпичными стенами, четырёхэтажном учебном корпусе из железобетона (коридоры длиной 24–30 м) и десятиэтажном жилом доме с металлическими элементами. В условиях прямой (LOS) и непрямой (NLOS) видимости оценивалось влияние статических препятствий (бетон, дерево, металл, мебель) и динамических объектов – людей. Влияние динамических препятствий исследовалось в контролируемых условиях: участники (рост 165–180 см, масса 55–75 кг) проходили по прямой траектории между передатчиком и приёмником на расстоянии 1 м от оси распространения сигнала со скоростью 1 м/с. Каждый сценарий (от 1 до 5 человек) повторялся 10 раз в разные дни для обеспечения статистической репрезентативности. Результаты усреднены; стандартное отклонение не превышает ±0,4 дБ. Полученные данные использованы для разработки и верификации модифицированных моделей, учитывающих архитектурную специфику и изменчивость внутренней среды.
Научная новизна работы заключается в разработке модифицированных математических моделей распространения Wi-Fi-сигналов, учитывающих статические факторы (строительные материалы, параметры зоны Френеля, геометрию коридоров) и динамические воздействия (подвижность людей). Предложенные модели обеспечивают среднеквадратичную погрешность (RMSE, Root Mean Square Error) прогнозирования уровня принимаемого сигнала в диапазоне 2,23–11,85 дБ, что на 30–50% точнее классических моделей (RMSE 2,40–22,07 дБ), и создают надёжную основу для проектирования эффективных беспроводных сетей в сложных внутренних условиях.
Результаты исследования и их обсуждение
Для обеспечения устойчивой радиосвязи в условиях свободного пространства требуется наличие прямолинейного пути видимости между передающей и приёмной антеннами. На основе этого принципа Х.Т. Фриис вывел аналитическое выражение для расчёта мощности принимаемого сигнала на расстоянии R от передатчика [1; 4; 5].
(1)
где Pt – мощность сигнала на выходе передатчика (Вт), подаваемая на передающую антенну; Pr – мощность сигнала на входе приёмника (Вт), поступающая с приёмной антенны; Gt, Gr – коэффициенты усиления передающей и приёмной антенн соответственно; R – расстояние между антеннами (м); λ – длина волны (м).
, (2)
где f – несущая частота, выраженная в ГГц; L(d) – потери на трассе в свободном пространстве (Free Space Path Loss, FSPL), рассчитываемые по классической формуле Фрииса [4].
Модель двухлучевого отражения и соответствующие формулы, исследуемые в работах [6–8], учитывают прямой и отражённый от земли пути распространения сигнала между передатчиком и приёмником. Данная модель наиболее применима в условиях чистой прямой видимости, малых высот над землёй и при наличии отражающих поверхностей [6; 7]. Для оценки среднего уровня сигнала на основе этой модели используется двойной наклонный метод определения точки разрыва. При малых углах падения коэффициент отражения принимает значение –1, что соответствует первой границе зоны Френеля. Модель двойного наклона, основанная на двухлучевой модели радиораспространения и предложенная авторами согласно источнику [8] (Манджуладжеви Васудеван и др., 2024), сопровождается соответствующими аналитическими выражениями.
, (3)
(4)
, (5)
, (6)
(7)
где p – рассогласование поляризации; IB – увеличение потерь сигнала за пределами точки остановки; R0 – расстояние до точки разрыва, при котором меняется наклон кривой затухания вследствие доминирования отражённого луча [9; 10]; ht, hr– высоты передающей и приёмной антенн над уровнем пола (м).
|
|
|
|
(а) |
(б) |
Рис. 1. Архитектурные особенности и планировка этажей экспериментального здания

Рис. 2. Блок-схема алгоритма проведения экспериментального исследования
На рисунке 1(а) представлен вид сверху на здание (VUI). Эти здания имеют железобетонные стены и внутренние конструкции из ячеистых бетонных блоков и стекла. При проведении экспериментов учитывалось положение приёмника относительно передатчика, поскольку оно оказывает существенное влияние на уровень принимаемого сигнала. Высота каждого этажа составляет 3,0 м (в свету), толщина железобетонных перекрытий 0,2–0,25 м. Длина коридоров на этажах экспериментального здания составляет 24, 26 и 30 м. Общая высота четырёхэтажного корпуса от уровня пола 1-го этажа до потолка 4-го этажа 12,6 м, что наглядно отражено на рисунке 1(б). Проведённые авторами экспериментальные исследования могут быть представлены в виде алгоритмической блок-схемы, изображённой на рисунке 2.
Требования к исходным данным. Для обеспечения достоверности моделирования учтены следующие параметры: геометрия помещений (высота этажей 3 м, длина коридоров 20–50 м), типы строительных материалов (железобетон, кирпич, стекло, металл), характеристики оборудования (мощность передачи – 20 дБм, частота – 2,4 ГГц, коэффициенты усиления передающей и приёмной антенн – по 0 дБи), а также условия измерения – режимы LOS/NLOS, расположение точки доступа и присутствие динамических объектов (1–5 человек). Все данные собраны в репрезентативных точках с повторяемостью экспериментов в разные дни.
Для проведения экспериментов авторы предполагали, что мощность передатчика равна Pr(dBm) и что выражение для мощности принятого сигнала принимает следующий вид:
(8)
где Pr – мощность принимаемого сигнала; Pt – передаваемая мощность; L(d) – потери на трассе между антеннами.
На рисунке 3 представлена тепловая карта распределения мощности Wi-Fi-сигнала (2,4 ГГц) в помещении, где тёмно-фиолетовые и сине-фиолетовые участки соответствуют зонам затенения с низким уровнем сигнала, в первую очередь за бетонными перегородками.

Рис. 3. Карта распределения мощности принимаемого Wi-Fi-сигнала в помещении при воздействии различных препятствий (2,4 ГГц)

Рис. 4. Затухание сигнала для каждого типа препятствия
Количественная оценка влияния различных препятствий приведена на рисунке 4. Наибольшее ослабление сигнала наблюдается при наличии металлических конструкций: металл практически не пропускает радиоволны, вызывая их сильное отражение и блокировку, что приводит к эффективному затуханию до 10,0 дБ. Бетонные стены толщиной 0,25 м вызывают затухание 7,0 дБ за счёт поглощения и рассеяния. Деревянные и стеклянные конструкции ослабляют сигнал значительно слабее (2,0 дБ и 0,5 дБ соответственно). Присутствие человека приводит к дополнительным потерям ~3,0 дБ, что подтверждает необходимость учёта динамических препятствий при моделировании распространения радиоволн в помещениях.
Предложенные модифицированные модели основаны на классических подходах – модели в свободном пространстве и двухлучевой модели – дополненных корректирующими множителями M1 и M2, учитывающими длину коридора и параметры зоны Френеля. Эти множители интегрированы в выражения для потерь (9)–(12) и позволяют учесть влияние архитектурных особенностей (длины коридоров, геометрии здания) и параметров зоны Френеля на распространение сигнала. Влияние физических свойств материалов учтено косвенно через калибровку моделей по экспериментальным данным. В условиях закрытых помещений такой подход обеспечивает погрешность прогнозирования в пределах 2,2–11,9 дБ и адекватно описывает затухание, особенно при одинаковой высоте размещения антенн, когда зона Френеля оказывает максимальное влияние на качество радиосвязи.
M1 = s / l. (9)
, (10)
где s – размер зоны Френеля; а l – длина коридора.
Для двухлучевой модели в качестве множителя используется следующий коэффициент:
M2 = RТочка / (l+R). (11)
На основании модификации формулы (6) с учётом множителя M2 получаем:
(12)
где RТочка – расстояние (в метрах) между передатчиком и точкой отражения между антеннами; l – длина коридора; а R – расстояние между антеннами.
|
(a) |
(б) |
Рис. 5. Сравнение модифицированной модели в свободном пространстве и модифицированной двухлучевой модели с экспериментальными данными
На рисунке 5(а) представлено сравнение модифицированной модели распространения сигнала в свободном пространстве с экспериментальными данными для четырёх этажей. Теоретическая кривая (сплошная синяя линия), рассчитанная по формуле (10), отражает монотонный рост потерь с увеличением расстояния, что соответствует физической природе затухания радиоволн. Экспериментальные зависимости (пунктирные линии) демонстрируют схожую тенденцию, однако с увеличением этажности наблюдается систематическое снижение уровня сигнала: потери на 4-м этаже превышают значения на 1-м на 20–25 дБ, что согласуется с литературными данными [11]. На рисунке 5(б) модифицированная двухлучевая модель (сплошная чёрная линия) демонстрирует нелинейный характер зависимости уровня сигнала от расстояния, что согласуется с физикой двухлучевого распространения: при малых расстояниях доминирует прямой луч, а по мере увеличения расстояния – отражённый, что приводит к ускоренному росту потерь. Точка перехода (излома) наблюдается при расстоянии между антеннами ≈ 4–5 м, что соответствует типичным условиям распространения сигнала в помещениях с отражающими стенами. Хотя визуальная оценка наклона на линейной шкале не позволяет напрямую определить величину в дБ/декаду, количественный анализ подтверждает изменение темпа затухания – от умеренного (~5–7 дБ на 10 м) на коротких дистанциях до резкого (~12–15 дБ на 10 м) на больших расстояниях, что качественно согласуется с поведением классической двухлучевой модели.
Для повышения объективности оценки достоверности моделей экспериментальные исследования расширены на здания с различной архитектурной конфигурацией: одноэтажный торговый центр с открытой планировкой (площадь этажа 2000 м², длина коридора 50 м), двухэтажное офисное здание с кирпичными стенами (коридор 20 м), четырёхэтажный лекционный корпус университета прямоугольной формы (площадь этажа 1200 м², коридор 30 м), в отличие от ранее рассмотренного корпуса с планом в виде буквы «Z», а также десятиэтажный жилой дом с металлическими дверями и коридором длиной 40 м. Такой подход позволяет всесторонне оценить влияние этажности, конструкционных материалов и динамических препятствий (людей) на распространение сигнала Wi-Fi.
Для количественной оценки точности моделей использована среднеквадратичная погрешность (RMSE), рассчитываемая по формуле:
(13)
где n – количество точек данных (n = 100 для расстояний 1–30 м); i – индекс точки; Pr,изм – измеренная мощность сигнала; Pr,прогн – мощность сигнала, рассчитанная по конкретной модели распространения (например, по модели в свободном пространстве, двухлучевой модели или их модифицированным версиям). Данная формула представляет собой стандартную выборочную оценку среднеквадратичной погрешности и не требует знания теоретического математического ожидания ошибки, так как основана исключительно на экспериментальных и модельных данных.
Таблица 1
Значения RMSE (дБ) для моделей по этажам и зданиям
|
Этаж |
Модель в свободном пространстве |
Модифицированная модель в свободном пространстве |
Двухлучевая модель |
Модифицированная двухлучевая модель |
|
1-этажное здание (торговый центр) |
||||
|
1 |
2.40 |
2.23 |
2.71 |
2.27 |
|
2-этажное офисное здание |
||||
|
1 |
2.40 |
2.23 |
2.71 |
2.27 |
|
2 |
6.83 |
4.23 |
6.97 |
3.81 |
|
4-этажное здание (лекционный корпус университета) |
||||
|
1 |
2.40 |
2.23 |
2.71 |
2.27 |
|
2 |
6.83 |
4.23 |
6.97 |
3.81 |
|
3 |
11.67 |
6.55 |
11.51 |
5.66 |
|
4 |
16.28 |
8.62 |
16.80 |
8.41 |
|
10-этажное жилое здание |
||||
|
1 |
2.40 |
2.23 |
2.71 |
2.27 |
|
2 |
6.83 |
4.23 |
6.97 |
3.81 |
|
3 |
11.67 |
6.55 |
11.51 |
5.66 |
|
4 |
16.28 |
8.62 |
16.80 |
8.41 |
|
5 |
21.73 |
11.48 |
21.10 |
10.21 |
|
6 |
21.74 |
11.52 |
21.37 |
10.44 |
|
7 |
21.66 |
11.46 |
21.56 |
10.63 |
|
8 |
21.65 |
11.43 |
21.71 |
10.79 |
|
9 |
21.50 |
11.30 |
21.61 |
10.66 |
|
10 |
22.07 |
11.85 |
21.80 |
10.87 |

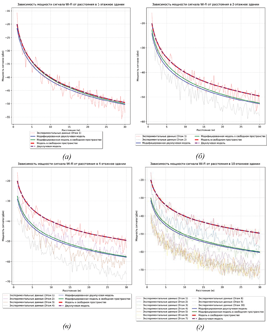
Рис. 6. Зависимость мощности принимаемого Wi-Fi-сигнала от расстояния в различных зданиях (1, 2, 4 и 10 этажей)
На основании формулы (13) и экспериментальных данных авторами составлена таблица 1, содержащая значения RMSE для рассматриваемых моделей в зданиях различной этажности. Экспериментальные данные получены в контролируемых условиях с повторяемостью измерений; потери составляют 0–29 дБ (этажи 1–4) и ~18 дБ/этаж (выше), а влияние человека ~3 дБ. Допущения (линейное затухание, отсутствие внешних помех) обоснованы реальными измерениями в контролируемых условиях, с повторяемостью экспериментов в разные дни. На рисунке 6 представлены зависимости мощности сигнала от расстояния: (а) – одноэтажное, (б) – двухэтажное, (в) – четырёхэтажное и (г) – десятиэтажное здания. В одноэтажных зданиях затухание близко к линейному (до –50 дБм), в многоэтажных – нелинейное с точкой излома при ~5 м из-за многолучевого распространения и межэтажных перекрытий.
Сравнительный анализ по критерию среднеквадратичной погрешности (RMSE) показал, что предложенные модифицированные модели обеспечивают RMSE в диапазоне 2,23–11,85 дБ, тогда как классические модели демонстрируют значения 2,40–22,07 дБ (табл. 1). Наибольшее улучшение точности (на 30–50%) достигнуто в многоэтажных зданиях (от 2 этажей и выше), где доминируют межэтажные потери и многолучевое распространение.
В отличие от предшествующих работ, сосредоточенных преимущественно на статических препятствиях (стены, перегородки) [5], настоящее исследование уделяет особое внимание динамическим факторам, в первую очередь присутствию людей в зоне распространения сигнала. Экспериментальные данные подтверждают, что каждый человек вносит дополнительные потери порядка 3,0 дБ, что существенно влияет на стабильность связи в условиях высокой проходимости.
Механизмы взаимодействия радиоволн с человеческим телом, визуализированные на рис. 7, демонстрируют ослабление сигнала вследствие поглощения и дифракции в диапазоне 2,4 ГГц – в отличие от миллиметровых волн (например, 60 ГГц в стандарте IEEE 802.11ad [12]), где затухание действительно может достигать десятков децибел. Учёт подобных эффектов позволяет повысить адекватность моделей и обеспечить надёжное покрытие в реальных эксплуатационных сценариях.

Рис. 7. Механизмы распространения человеческого взаимодействия между передатчиком и приемником

Рис. 8. Влияние количества перемещающихся людей на изменение мощности принимаемого сигнала в присутствии препятствий
Таблица 2
Обобщённая таблица данных по результатам эксперимента
|
Количество перемещающихся людей |
Мощность принимаемого сигнала (дБм) |
|||
|
Коридор первого этажа |
Коридор второго этажа |
Коридор третьего этажа |
Коридор четвертого этажа |
|
|
1 |
-57 |
-59 |
-61 |
-62 |
|
2 |
-60 |
-62 |
-63 |
-63 |
|
3 |
-59 |
-61 |
-63 |
-64 |
|
4 |
-61 |
-63 |
-64 |
-67 |
|
5 |
-63 |
-65 |
-65 |
-69 |
В ходе эксперимента приёмник перемещался на расстояние 12 м от передатчика в условиях прямой видимости (LOS) с целью оценки ухудшения сигнала. Для анализа влияния движения людей в условиях отсутствия прямой видимости (NLOS) через зону между устройствами проходили группы из 1–5 человек. Эксперименты проводились в четырёхэтажном корпусе Вьетчиского индустриального университета (VUI). Эксперименты проводились на разных этажах и в разные дни, что позволило учесть временные и пространственные факторы. На начальном этапе приёмник и передатчик располагались на фиксированном расстоянии в условиях LOS для базового измерения сигнала, после чего исследовалось влияние количества людей на его параметры, включая затухание и интерференцию. Все измерения зафиксированы и обработаны с использованием специализированного программного обеспечения для последующего анализа и сопоставления. Результаты экспериментов представлены на рисунке 8. Во время испытания в коридоре второго этажа при отсутствии людей между антеннами мощность принимаемого сигнала составила –57 дБм. При появлении одного человека она снизилась до –59 дБм, при двух – до –62 дБм, при трёх – до –61 дБм, при четырёх – до –63 дБм, а при пяти людях – до –65 дБм. На основании полученных данных авторами составлена сводная таблица 2.
Эксперименты направлены на оценку влияния количества людей на пути сигнала на качество передачи данных. Измеряются параметры связи, включая уровень сигнала и степень его затухания. Анализ данных позволяет выявить влияние изменений в окружающей среде, таких как присутствие людей, на производительность системы. Результаты могут быть использованы для улучшения параметров оборудования и повышения его эффективности в реальных условиях. Таким образом [13–15], эксперименты позволяют не только выявить возможные проблемы, но и предложить рекомендации для повышения надежности и стабильности телекоммуникационных систем. Кроме того, исследование способствует более эффективному проектированию беспроводных сетей.
Полученные данные (табл. 2) демонстрируют устойчивую тенденцию: присутствие людей в зоне распространения сигнала в условиях NLOS вызывает дополнительное затухание в среднем на ~3 дБ на одного человека. Несмотря на небольшие отклонения, обусловленные взаимным расположением участников и особенностями многолучевого канала, результаты подтверждают гипотезу о существенном влиянии динамических препятствий на уровень сигнала.
Рекомендации по проектированию беспроводных сетей. На основе количественного анализа среднеквадратичной погрешности (табл. 1) и кривых затухания сигнала (рис. 6) разработаны практические рекомендации по размещению точек доступа Wi-Fi, учитывающие этажность зданий, конструкционные материалы и влияние динамических препятствий.
В одноэтажных зданиях с открытой планировкой (например, торговые центры площадью до 2000 м²) рекомендуется использовать модифицированную модель в свободном пространстве для расчёта зоны покрытия. Размещение точки доступа в геометрическом центре обслуживаемой зоны минимизирует многолучевые искажения и обеспечивает RMSE < 2,3 дБ при расстоянии до 25 м.
В двухэтажных зданиях с кирпичными перегородками и коридорами длиной 20–30 м целесообразно применять модифицированную двухлучевую модель, учитывающую межэтажные потери (~18 дБ/этаж). Установка оборудования вблизи лестничных узлов или центральных коридоров позволяет снизить RMSE на втором этаже до 3,8 дБ по сравнению с 7,0 дБ у классической модели.
В многоэтажных зданиях (4 и более этажей) с железобетонными перекрытиями и металлическими элементами рекомендуется комбинировать обе модифицированные модели и размещать точки доступа не реже чем на каждом втором этаже. При этом следует избегать зон с высокой концентрацией металлических конструкций (лифтовые шахты, двери), где затухание достигает 10 дБ и формируются «мёртвые зоны». Такой подход снижает RMSE на 10-м этаже до 10,9–11,9 дБ против 21,8–22,1 дБ у классических моделей.
Предложенные рекомендации подкреплены экспериментальными данными и позволяют снизить погрешность прогнозирования уровня сигнала на 30–50%, что особенно актуально для образовательных, офисных и промышленных объектов, где надёжность покрытия является критически важной.
Выводы
Эксперименты в зданиях с различной геометрией и этажностью подтвердили, что модифицированные модели обеспечивают более точное прогнозирование уровня сигнала Wi-Fi: среднеквадратичная погрешность (RMSE) составляет 2,2–11,9 дБ по сравнению с 2,4–22,1 дБ у классических моделей. Учёт архитектурных особенностей, строительных материалов и динамических препятствий делает предложенные модели надёжным инструментом для проектирования беспроводных сетей. На основе количественного анализа экспериментальных данных сформулированы рекомендации по размещению точек доступа в зданиях различной конфигурации, что особенно актуально для образовательных, офисных и промышленных объектов. Разработанная модель распространения радиоволн представляет собой научно обоснованную основу для повышения надёжности и эффективности беспроводных систем передачи данных.
Конфликт интересов
Библиографическая ссылка
Ку Дык Тоан, Нуриев Н.К., Печеный Е.А. РАЗРАБОТКА МАТЕМАТИЧЕСКОЙ МОДЕЛИ РАСПРОСТРАНЕНИЯ РАДИОВОЛН ВНУТРИ ПОМЕЩЕНИЙ ПО ТЕХНОЛОГИИ WI-FI ПРИ ПРОЕКТИРОВАНИИ БЕСПРОВОДНЫХ СЕТЕЙ // Современные наукоемкие технологии. 2025. № 11. С. 94-104;URL: https://top-technologies.ru/ru/article/view?id=40572 (дата обращения: 27.01.2026).
DOI: https://doi.org/10.17513/snt.40572







