Введение
Автоматизация рутинных процессов деятельности сотрудника, имеющих место в разных областях малого бизнеса, подверженных ошибкам и требующих большого объема времени, отвлекающих от профессиональной работы, особенно действий, совершаемых на уровне интерфейса, способствует сокращению времени ручных операций и снижению затрат [1; 2]. Технология автоматизации процессов с помощью роботов – Robotic Process Automation (RPA) –направлена на простые события или взаимодействия и, в отличие от традиционной автоматизации, не требует доступа к внутреннему коду или базам данных. Роботы действуют на уровне интерфейса, что позволяет создать программного агента, исполняющего четкий сценарий работы, например заполнение форм, копирование данных, формирование отчетов, сверку сведений между источниками – все без участия сотрудника, но под его контролем [3].
Преимущества автоматизации внедрения через пользовательский интерфейс без вмешательства в код программ снижает риски сбоев в работе критически важных систем [4]. Например, интеграция роботизации в процесс обработки кредитов, анализа и обработки финансовой отчетности без затрагивания ядра банковских систем. [1]
Другое достоинство технологии – ориентированность на алгоритмы и четкие правила. RPA-технологии максимально эффективны тогда, когда процесс строго структурирован, проходит в соответствии с четкими правилами и повторяющимися шагами, например такими, как задачи сверки финансовых документов, обработки типовых заявок, импорта данных из Excel в специализированные системы. Если важна интерпретация данных, контекстный анализ или принятие решений в условиях неопределенности, работает комбинированный подход: роботы обрабатывают стандартные случаи, а в нетипичных случаях подключаются сотрудники [5].
RPA активно внедряется в самых разных отраслях бизнеса, используется в основном для операционной деятельности как в России, так и за рубежом, автоматизация таких процессов способствует сокращению времени обработки данных, развитие технологии RPA наблюдается и в медицине [6–8]. Исследования подтверждают, что организации, внедрившие RPA, добились успеха в улучшении соблюдения требований (92 %), повышении производительности (86 %), снижении затрат (64 %), что экономия рабочего времени после внедрения RPA привела к ощутимому снижению доли ручного труда в рутинных операциях [9]. Однако важно учитывать, что исключение сотрудника из шагов цепочки бизнес-процесса может привести к потере знаний о выполнении процесса, поэтому необходимо иметь четкую документацию по выполнению сценария роботом [4].
Цель исследования – проектирование и разработка программного робота, реализующего автоматизированные сценарии для операций по управлению расходами, закупкой и запасами материалов на примере медицинского учреждения индивидуального предпринимателя.
Материалы и методы исследования
Исследование проводилось на основе изучения теоретических материалов, научных публикаций, посвященных автоматизации, проектированию и разработке рутинных процессов с помощью RPA, Выполнение работы включало поиск, систематизацию материалов, выбор необходимых методов для применения в исследовании, анализ, моделирование, применение методов системного анализа для выбора программной low-code платформы для создания программного решения, разработка алгоритмов, кодов, отладка и тестирование готового робота.
Результаты исследования и их обсуждение
Анализ, моделирование бизнес-процессов и разработка робота для малого предприятия были проведены на примере медицинского учреждения индивидуального предпринимательства, которое позволило наглядно проследить особенности функционирования при ограниченных ресурсах и высокой нагрузке на персонал. Деятельность таких предприятий строго регулируется законами, нормативными актами, что требует точного ведения документации, учета закупок, заполнения различных форм, формирования отчетности различного характера [10]. Для них характерна необходимость в расходных материалах, оборудовании, которые требуют отслеживания сроков годности, условий хранения, цепочки движений каждой материальной единицы от поступления до фактического использования. Для анализа системы взаимодействия с ключевыми агентами (клиентами, страховыми организациями, контролирующими инстанциями, поставщиками и др.) была построена диаграмма взаимодействий UML, выявившая большую нагрузку персонала. Аудит используемого программного обеспечения (ПО) выявил следующие основные компоненты информационной инфраструктуры кабинета: облачная система записи, Microsoft Excel для подготовки заявок и расчетов, почтовый клиент для отправки заказа поставщикам, программный продукт «1С: Предприятие 8.3» для учета запасов, списания и приема материалов (конфигурация с поддержкой регистров и справочников), в котором реализованы механизмы отслеживания остатков материалов, движения товаров и формирования документации. В системе применялись собственные справочники – «Материалы», «Поставщики», документы – «ПоступлениеМатериалов» и «СписаниеМатериалов», а также регистр накопления «ОстаткиМатериалов». Регистр использует данные из документов и обновляет данные о движении материалов. Отчет, построенный на основе регистра «ОстаткиМатериалов», позволяет просматривать текущие остатки материалов (рис. 1). Данные в 1С вносятся вручную, что делает процесс уязвимым к ошибкам.
Процесс, включающий ручные операции, состоит из следующих шагов:
1) администратор инициирует проверку текущих остатков;
2) 1С предоставляет актуальные данные по регистру;
3) значения сопоставляются с критическими уровнями;
4) составляется таблица потребностей;
5) производится ручной анализ цен поставщиков;
6) определяется наиболее подходящий поставщик;
7) оформляется заказ;
8) после получения товара в 1С фиксируется поступление;
9) регистр «ОстаткиМатериалов» обновляется автоматически.
Анализ позволил выделить критические недостатки процесса ручной фиксации расхода материалов (пропуск списания, неверное указание количества, наименований), приводящие к искажению данных об остатках, риску несвоевременного пополнения запасов и ручного мониторинга цен поставщиков. Наблюдения за работой, аудит, сравнения и анализ ошибок, моделирование продемонстрировали негативные последствия в процессах ИП и позволили сформулировать требования к RPA-решению [11; 12].
Робот должен получать доступ к регистру накопления в 1С – «ОстаткиМатериалов», извлекать значения текущих запасов, автоматически сравнивать их с критическим уровнем из справочника. При обнаружении отклонений система должна запустить процедуры анализа.

Рис. 1. Система использования Элементов конфигурации 1С Примечание: составлен авторами на основе анализа используемой конфигурации 1С на предприятии
Робот должен получать данные о ценах и предложениях заданных поставщиков напрямую с сайтов, сравнивать по заданным критериям (по цене, сроку поставки, минимальному объему заказа, надежности контрагента) и формировать таблицу с отметкой лучшего варианта по совокупности параметров. Система должна автоматически генерировать уведомления для администратора при обнаружении остатков ниже критического уровня для минимизации риска несвоевременного реагирования на дефицит.
Обязательным действием системы является фиксация всех операций в журналах, необходимая для отладки и прозрачности процесса: даты запуска, перечня действий, источников данных, исключениях. При недоступности сайта поставщика процесс не должен останавливаться, но система обязана это зафиксировать.
Техническая реализация подразумевает, что робот работает автономно: запускается на отдельной машине, получает доступ к данным 1С через выгрузку или запрос, обрабатывает их и формирует документы, не изменяя структуру базы и текущую конфигурацию 1С, обеспечивая минимальное вмешательство в систему. Для визуализации и оценки детальных моделируемых процессов были построены модели в нотациях объектно-ориентированного подхода UML и в нотации BPMN 2.0 с использованием инструментов компании SilaUnion [12–14].
В результате анализа и моделирования была предложена модульная структура системы, необходимая для независимой реализации, простоты настройки, тестирования и возможных доработок в будущем. Она представлена в табл. 1.
На основе перечисленных требований было разработано техническое задание в соответствии с ГОСТ 34.602-2020 [15], содержащее полный список функциональных, технических и организационных характеристик автоматизируемой системы (табл. 2).
Таблица 1
Модули системы и их назначение
|
Подсистема / Модуль |
Назначение |
|
Модуль интеграции с 1С |
Извлечение и структурирование данных об остатках материалов из регистра накопления |
|
Модуль анализа остатков |
Сравнение текущих значений с критическими уровнями |
|
Модуль парсинга сайтов поставщиков |
Поиск цен и условий на сайтах трех поставщиков (в том числе DNS-запрос, HTML-парсинг) |
|
Модуль логики выбора |
Вычисление наилучшего предложения по формуле стоимости + надбавка за срок доставки |
|
Модуль формирования отчета |
Составление структурированной таблицы с возможностью сортировки и экспорта в CSV |
|
Модуль отправки уведомлений |
Отправка Telegram-сообщения с таблицей закупки и рекомендацией администратору |
Примечание: составлена авторами на основе полученных данных в ходе исследования
Таблица 2
Функциональные требования к разрабатываемому решению
|
Функция ID |
Название |
Результат выполнения |
|
ФТ-01 |
Получение остатков из 1С |
Таблица остатков по всем материалам |
|
ФТ-02 |
Проверка на дефицит |
Список позиций с остатками ниже порога, с указанием критических значений |
|
ФТ-03 |
Сбор предложений |
Полученные цены и условия от поставщиков (в том числе сроки поставки) |
|
ФТ-04 |
Расчет наилучшего варианта |
Выбран лучший вариант поставки по заранее заданным правилам |
|
ФТ-05 |
Формирование отчета |
Таблица: позиция – цена – поставщик – срок поставки – итоговая оценка |
|
ФТ-06 |
Отправка уведомления в Telegram |
Сообщение администратору + прикрепленный файл с таблицей в .xlsx или .csv формате |
|
ФТ-07 |
Ведение логов |
Журнал выполнения операций и ошибок, экспортируемый в формате .txt |
Примечание: составлена авторами на основе полученных данных в ходе исследования

Рис. 2. Алгоритм работы системы Примечание: составлен авторами в ходе исследования
На основе сформулированных требований был разработан алгоритм действий (рис. 2).
Выбранная для реализации решения на основе методов системного анализа отечественная платформа PIX RPA обеспечивает поддержку интеграции с 1С, имеет эффективные средства для автоматизации работы с веб-интерфейсами, интуитивно понятную low-code среду и наличие полноценной технической поддержки [16]. Подключение разработанного на платформе PIX RPA программного робота к конфигурации 1С: Предприятие 8.3 позволило устранить необходимость в ручном подсчете остатков и снизить вероятность ошибок. Интеграция реализована через прямые запросы к базе данных 1С. Основной метод взаимодействия – действие «Выполнить запрос к 1С» в среде PIX Studio, позволяющее направлять SQL-подобные запросы к внутренним структурам данных. Такой подход исключает необходимость эмулировать действия пользователя в интерфейсе, что важно в случаях, когда форма документа в 1С изменяется после обновлений или настроек интерфейса.
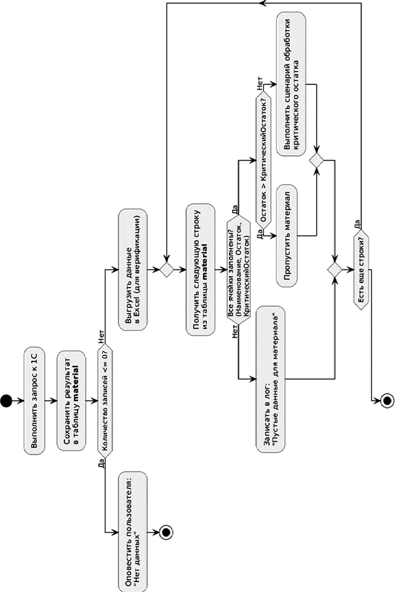
Модуль специального запроса обеспечивает проверку Роботом наличия пустых значений в строках, пропуск таких записей, а факт их наличия фиксирует в журнале событий (рис. 3). Если данные полные, сравнивает текущий остаток с заданным критическим уровнем. Если значение равно или ниже порогового, происходит переход к следующему сценарию. Предлагаемая архитектура модуля рассчитана на расширение вплоть до подключения автоматического анализа поставщиков и расчета наиболее выгодных условий закупки.
Визуализированный оптимизированный бизнес-процесс готового решения был представлен на BPMN-диаграмме протекания бизнес-процессов. На завершающем этапе была проведена оценка результатов автоматизации и сформулированы рекомендации по развитию и масштабированию системы. Достигнуто снижение ошибок на 90–95 % для случаев, напрямую связанных с контролем остатков, и экономия времени на операциях до 10,5 ч в неделю.

Рис. 3. Алгоритм мониторинга остатков и формирования триггеров закупок Примечание: составлен авторами в ходе исследования
Заключение
Результаты тестирования подтвердили соответствие разработанного решения поставленным требованиям, проверка логики каждого модуля и их совместной работы показала, что архитектура системы устойчива, а ее поведение предсказуемо. Система готова к использованию в рамках малого медицинского учреждения без дополнительных изменений. Однако для повышения уровня безопасности рекомендуется внедрять более строгие меры контроля и централизованный аудит действий пользователей. Целесообразным представляется увеличение числа подключенных поставщиков, чьи данные доступны для автоматизированного анализа, что позволит повысить уровень конкуренции между предложениями, а также минимизировать риски зависимости от одного источника поставки. Также может быть реализовано интерактивное управление заказами.
Таким образом, цель исследования достигнута: спроектирован и реализован программный робот, обеспечивающий автоматизацию ключевых операций закупок и управления запасами. Полученные результаты могут быть адаптированы для других организаций, что подтверждает универсальность предложенного подхода в условиях цифровизации.
[1] Ермакова С.Э. Роботизация бизнес-процессов с помощью RPA // SberDevices. [Электронный ресурс]. URL: https://developers.sber.ru/help/saluterpa/business-processes-with-rpa (дата обращения: 02.09.2025).
Конфликт интересов
Библиографическая ссылка
Гурьева Т.Н., Кускунакова Е.А. ПРОЕКТИРОВАНИЕ И РАЗРАБОТКА ПРОГРАММНОГО РОБОТА ДЛЯ АВТОМАТИЗАЦИИ ПРОЦЕССОВ ЗАКУПОК И УПРАВЛЕНИЯ ЗАПАСАМИ МАТЕРИАЛОВ // Современные наукоемкие технологии. 2025. № 11. С. 23-29;URL: https://top-technologies.ru/ru/article/view?id=40562 (дата обращения: 27.01.2026).
DOI: https://doi.org/10.17513/snt.40562



