Введение
Современное образование в России невозможно представить без интеграции цифровых технологий в подготовку специалистов различных профессиональных сфер деятельности. Динамичное общественное развитие, сопряженное с цифровой трансформацией всех сфер жизни, предопределяет появление гибких образовательных моделей и педагогических технологий в высшей школе, обеспечивающих эффективное формирование профессиональных компетенций у выпускников вузов.
Первая четверть XXI века отличается сокращением доли аудиторных занятий и увеличением доли самостоятельной работы обучающихся, а с 2020 г. профессиональная подготовка переориентирована в сторону усиления внимания преподавателей на практическую подготовку обучающихся, формирование у них практических навыков в применении знаний в реальных условиях. Практическая подготовка будущего специалиста представляет собой форму организации обучения через выполнение обучающимися видов работ, связанных «с будущей профессиональной деятельностью и направленных на формирование, закрепление, развитие практических навыков и компетенций по профилю соответствующей образовательной программы»1.
Увеличение самостоятельности обучающихся и усиление практического обучения направлены на подготовку специалистов, готовых эффективно работать в современных профессиональных условиях. Механизмом адаптации учебного процесса к динамично меняющимся профессиональным условиям, обеспечивающим будущего педагога актуальным инструментарием и опытом его применения для решения профессиональных задач в цифровой реальности, является активное использование в образовательном процессе цифровых технологий.
Высшее образование в России переживает глубокую трансформацию под влиянием цифровизации, социально-экономических изменений и глобальных вызовов. Образование переходит к использованию цифровых платформ, онлайн-курсов, электронных ресурсов. Это меняет роли преподавателя и студента, требует развития цифровых компетенций и адаптации учебных программ, разработки психолого-педагогического и технологического обеспечения учебного процесса [1-3]. Елтунова И. Б. и Николаева Л. В. отмечают дефицит качественных цифровых образовательных ресурсов и низкую цифровую компетентность педагогов [4]. По результатам исследования Андрюхиной Л. М., Ломовцевой Н. В. и др., лишь 6% педагогов способны разрабатывать специализированное программное обеспечение [5]. Вместе с тем формирование цифровых компетенций обучающихся рассматривается как фактор повышения качества образовательного процесса [6].
Теоретический анализ источников позволяет рассмотреть эволюцию научно-педагогической мысли в области цифровизации образования – от обоснования необходимости внедрения технологий к разработке конкретных педагогических моделей и изучению социокультурных последствий этого процесса.
Первоначальный этап связан с признанием цифровизации как объективной реальности и обоснованием необходимости гармоничного сочетания традиционных и инновационных технологий [7].
Современный этап характеризуется переходом к разработке комплексных педагогических моделей, интегрирующих передовые технологические тренды: интерактивная видеосистема CAVIS [8]; фиджитал-технологии [9]; подготовка в виртуальной среде [10].
Параллельно развивается направление, исследующее социокультурные и психолого-педагогические эффекты цифровизации. Предметом исследований становится цифровое поколение в контексте отношения к будущему [11]. По мнению Гревцевой Г. Я., цифровая среда стала новым агентом социализации, соперничающим с традиционными институтами [12]. Ученые рассматривают инновационную образовательную среду как условие самореализации педагога [13] и формирования креативности [14]. Морозов А. В., Роберт И. В. и др. указывают на недостаточную проработку психолого-педагогического сопровождения цифровой трансформации и риски для здоровья и развития обучающихся [15; 16].
Целью настоящего исследования является определение результативности механизма формирования профессиональных компетенций у будущих педагогов посредством цифровых технологий.
Материалы и методы исследования
При проведении данного исследования были использованы теоретические методы: изучение и анализ нормативных документов, современной психолого-педагогической литературы, фокусирующейся на определении особенностей интеграции цифровых технологий в образовательный процесс, а также эмпирические методы – педагогический эксперимент; методы математической статистики. Качественный анализ проводился на основе содержательной оценки представленных обучающимися продуктов, что позволило выявить как типичные трудности, так и прогресс в овладении профессиональными компетенциями.
Результаты исследования и их обсуждение
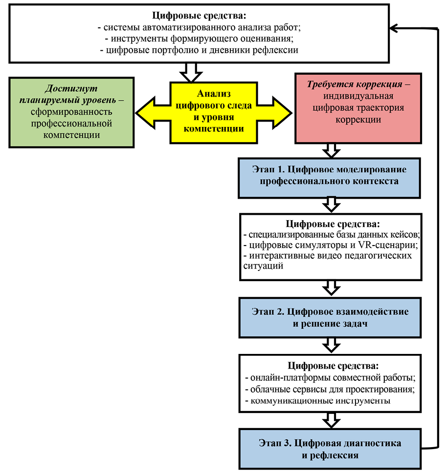
Анализ научной литературы, педагогического опыта позволил авторам разработать следующий алгоритм формирования профессиональных компетенций будущего педагога на базе использования цифровых технологий, который лег в основу опытного обучения (рис. 1).
Представленный на рисунке алгоритм формирования профессиональных компетенций включает в себя ряд этапов. Подготовительная работа предполагает определение конкретной формируемой профессиональной компетенции, например ПКС-1, связанной с применением современных образовательных технологий для достижения метапредметных, предметных и личностных результатов обучения.

Рис. 1. Алгоритм формирования профессиональных компетенций будущего педагога на основе использования цифровых технологий Примечание: составлено авторами по результатам данного исследования
Этап 1. Цифровое моделирование. Создается специализированный цифровой контент (базы данных). Этап 2. Цифровое взаимодействие. Этап предполагает использование онлайн-платформ и инструментов для организации совместной работы студентов над кейсами, их обсуждения и защиты в цифровой среде. Этап 3. Цифровая диагностика и рефлексия. Для проверки сформированности компетенции используются автоматизированные оценочные материалы, включающие анализ цифровых ресурсов и создание цифровых продуктов. Оценка проводится по уровням: низкий («удовлетворительно»), средний («хорошо») и высокий («отлично»). На основе результатов диагностики проводится анализ достигнутых результатов, выявляются типичные трудности и осуществляется корректировка дальнейшей образовательной траектории в случае не достижения хотя бы низкого уровня сформированности компетенции. Алгоритм демонстрирует системный подход к интеграции цифровых технологий в педагогическую подготовку, где каждый этап способствует формированию не только цифровых, но и профессиональных компетенций будущих педагогов.
Базой для проведения опытно-экспериментальной работы послужило федеральное государственное бюджетное образовательное учреждение высшего образования «Елецкий государственный университет им. И. А. Бунина» (Липецкая область). В педагогическом эксперименте приняли участие 25 человек – обучающиеся по направлению подготовки 44.03.05 Педагогическое образование (с двумя профилями подготовки), направленность (профиль) «Начальное образование», «Тьюторство» (2 курс).
Участники эксперимента были набраны путем целевого отбора, который наиболее уместен, когда интерес представляет конкретная группа (в настоящем исследовании – это будущие учителя), что позволило провести качественное исследование и добиться его релевантности. Поскольку эксперимент проводился с уже существующим составом академической группы, то он имел характер квазиэкспериментального исследования.
В качестве формируемой профессиональной компетенции была выбрана утвержденная в основной образовательной программе вуза по данному профилю ПКС-1 «Способен осуществлять обучение учебному предмету на основе использования предметных методик и применения современных образовательных технологий, обеспечивающих достижение метапредметных, предметных и личностных результатов». Индикаторы достижения компетенции, отражающие общепедагогическую подготовку, представлены следующим образом: знать – характеристики личностных, метапредметных и предметных результатов обучающихся (согласно Федеральным государственным образовательным стандартам и примерной учебной программе), методы контроля, оценивания и коррекции результатов обучения; уметь – проектировать рабочую программу дисциплины, проектировать и реализовывать различные формы обучения и организации внеурочной деятельности обучающихся, обеспечивающие достижение метапредметных, предметных и личностных результатов; владеть – современными образовательными технологиями, обеспечивающими достижение метапредметных, предметных и личностных результатов обучающихся, методами контроля, оценки и коррекции результатов обучения.
Ядро образовательного контента составили разработанные и зарегистрированные цифровые базы данных «Практическая подготовка по педагогике: дидактика» и «Практическая подготовка по педагогике: теория и методика воспитания» (свидетельства о регистрации объекта интеллектуальной собственности № 2022620972 и № 2023621215). Эти базы данных представляют собой структурированные цифровые хранилища практико-ориентированных кейсов, доступных через онлайн-платформу университета. Приведем пример одного из кейсов, представленного в цифровой образовательной базе данных «Практическая подготовка по педагогике: дидактика»: «Опираясь на текст Федерального государственного образовательного стандарта основного общего образования, создайте цифровую визуализацию (схему, интеллект-карту) требований к метапредметным результатам с использованием одного из онлайн-инструментов: MindMap (https://mindmap.space/), Diagrams.net (https://app.diagrams.net/), Canva (https://www.canva.com/ru_ru/), Creogra (https://creogra.ru/), Таблицы в VK Облако (https://cloud.vk.com/) или Яндекс.Диске (https://disk.yandex.ru/))».
Диагностическими материалами, позволяющими оценить сформированность профессиональной компетенции, выступали автоматизированные оценочные материалы по данной компетенции по дисциплине «Педагогика» (4 семестр обучения), включающие задания, выполнение которых также потребовало применения цифровых навыков: анализ цифровых ресурсов, создание цифровых продуктов, проектирование элементов образовательного процесса с использованием цифровых инструментов.

Рис. 2. Оценка сформированности ПКС-1: уровневый аспект (%, выборка п = 25) Примечание: составлено авторами по результатам данного исследования
Диагностическая работа проводилась в соответствии с требованиями Росаккредагентства к диагностической работе в ходе государственной аккредитации. Полученная будущими педагогами за выполнение диагностической работы оценка «удовлетворительно» была отнесена к низкому уровню сформированности компетенции, «хорошо» – к среднему и «отлично» к высокому. Ниже представлены полученные результаты (после опытно-экспериментальной работы), которые демонстрируют эффективность интеграции цифровых технологий в процесс формирования профессиональных компетенций, где большинство обучающихся находится на среднем уровне сформированности ПКС-1 (рис. 2).
Для оценки статистической значимости результата мы использовали t-критерий Стьюдента для двух выборок (до и после). Средний результат повысился на 0,36 балла – с 3,83 до 4,19. Расчетное значение t-статистики 4,86. Полученное значение больше критического, равного 2,024. Следовательно, на уровне р< 0,001 полученные различия статистически значимы. Эффект Коэна d=1,53. Можно утверждать, что результаты имеют практическую ценность, свидетельствуют об умеренно сильном положительном влиянии предлагаемой методики.
Прогнозируется, что дальнейшая цифровая навигация на старших курсах обучения и производственной практике с элементами цифрового сопровождения (ведение электронных дневников, создание цифровых портфолио уроков и т.д.) позволит будущим учителям овладеть профессиональными компетенциями на высоком уровне, при этом их цифровые навыки станут неотъемлемой частью их педагогического мышления и действия.
Стоит особо отметить, что цифровые технологии стали значимым фактором успешного овладения решением профессиональных задач будущими педагогами. Ключевым преимуществом стало предоставление цифровыми базами данных кейсов доступа к широкому спектру практико-ориентированных материалов в любое удобное для студентов время. Это обеспечило возможность самостоятельного, гибкого и индивидуализированного взаимодействия с контентом, что способствовало развитию навыков самообразования, саморегуляции и самостоятельного анализа, соответствующих современным требованиям к подготовке специалистов.
Важную роль в повышении эффективности обучения сыграли интерактивные инструменты, использованные в рамках выполнения заданий. Они повысили наглядность и визуализацию учебного материала, что обеспечило лучшее понимание, усвоение и структурирование информации, напрямую связанное с формированием компетенции ПКС-1.
Онлайн-платформы и облачные сервисы (VK Облако, Яндекс.Диск) создали постоянную среду для совместной работы, позволяя студентам продолжать взаимодействие, обсуждение проектов и совместное редактирование материалов даже во время внеаудиторной самостоятельной работы. Это углубило и дополнило очное взаимодействие, развивая навыки удаленного взаимодействия, асинхронной коммуникации и совместного управления проектами, что особенно актуально для современного педагога, работающего в условиях цифровой трансформации.
Инструменты онлайн-оценивания и цифровой обратной связи позволяли оперативно получать информацию о ходе выполнения заданий, выявлять пробелы в знаниях и вовремя корректировать образовательную траекторию, что повышало мотивацию и общую эффективность обучения.
Нельзя не сказать при этом, что эффективность цифровых средств обусловлена, конечно же, не самим фактом их использования, а их педагогически выверенной интеграцией в учебный процесс, где каждая технология выполняет конкретную дидактическую функцию, органично встраиваясь в логику формирования компетенции. Так, цифровые базы данных моделируют профессиональную среду, интерактивные инструменты инструментируют деятельность, а системы онлайн-оценивания объективируют процесс контроля. Именно такой подход, когда цифровые технологии становятся конструкцией педагогического процесса, позволяет сформировать у будущего педагога профессиональные компетенции.
В ходе работы в цифровой среде над кейсами и их защиты в онлайн-форматах обучающиеся не просто осваивали нормативные документы, учились осуществлять их анализ, но и извлекали информацию из электронных источников и актуализировали ее, получили практический опыт цифрового проектирования фрагментов образовательных программ с использованием специализированного программного обеспечения и облачных сервисов. Работа с цифровыми кейсами позволила им проектировать сценарии как совместной, так и индивидуальной учебно-воспитательной деятельности с применением интерактивных инструментов и образовательных платформ. Таким образом, цифровая составляющая подготовки педагогов стала уже не просто дополнением, а трансформировалась в полноценный интегральный элемент профессионального становления, что в полной мере соответствует требованиям современной цифровой образовательной реальности.
Для выявления субъективного восприятия цифровых технологий и их роли в формировании профессиональных компетенций было проведено анкетирование участников эксперимента по завершении опытного обучения. Анкета включала открытые вопросы, направленные на оценку удобства, полезности и трудностей при работе. Цифровые технологии были восприняты участниками не как самоцель, а как инструмент, обеспечивающий практико-ориентированность (через кейсы), автономность (через самостоятельную работу) и интерактивность (через сотрудничество и обратную связь) обучения. Выявленные трудности носят в основном адаптационный характер (например, в аспекте отсутствия цифровой уверенности и культуры профессионального общения в виртуальной среде) и могут быть нивелированы корректировкой психолого-педагогического сопровождения.
Заключение
Проведенное авторами исследование позволяет утверждать, что цифровые технологии выступают действенным средством существенного повышения качества практической подготовки будущих педагогов. Их дидактический потенциал реализуется в создании целостной дидактической системы, обеспечивающей моделирование профессиональной среды посредством цифровых структурированных баз кейсов; организации совместной деятельности в среде современных онлайн-платформ; внедрении системы объективного контроля и обратной связи на основе анализа цифрового следа и инструментов автоматизированного оценивания.
Предложенный и экспериментально проверенный алгоритм интеграции цифровых технологий в процесс формирования профессиональных компетенций показал свою эффективность в рамках педагогического исследования, а его применение обеспечило переход от теоретического освоения содержания педагогических дисциплин к решению практических задач, адекватных условиям современной образовательной политики. Использование в качестве основного образовательного ресурса авторских цифровых баз данных способствовало повышению уровня индивидуализации, диагностичности и практической направленности учебного процесса.
Полученные результаты к тому же явно свидетельствуют о том, что систематическое использование цифровых технологий модифицирует структуру профессиональной подготовки, превращая цифровую грамотность в составляющую общей профессиональной компетентности педагога, что способствует преодолению дисбаланса между теоретической подготовкой и запросами современной образовательной системы в условиях ее цифровой трансформации. Следовательно, реализация разработанного алгоритма формирования профессиональных компетенций будущего педагога, основанного на применении цифровых технологий, формирует устойчивую основу для подготовки педагогов, готовых как к инструментальному использованию цифровых средств, так и к осмысленному проектированию образовательного процесса.
[1] Федеральный закон «Об образовании в Российской Федерации» от 29.12.2012 № 273-ФЗ (статья 2). URL: https://www.consultant.ru/document/cons_doc_LAW_140174/?ysclid=ldl7tpicae368590713 (дата обращения: 15.12.2025).
Библиографическая ссылка
Воищева Э. Л., Захарова М. А., Ларина И. Б., Нехороших Н. А. ЦИФРОВЫЕ ТЕХНОЛОГИИ КАК СРЕДСТВО ПОВЫШЕНИЯ КАЧЕСТВА ПРАКТИЧЕСКОЙ ПОДГОТОВКИ БУДУЩИХ ПЕДАГОГОВ // Современные наукоемкие технологии. 2026. № 2. С. 124-130;URL: https://top-technologies.ru/en/article/view?id=40681 (дата обращения: 22.04.2026).
DOI: https://doi.org/10.17513/snt.40681



