Введение
Современные производственно-сбытовые системы представляют собой многоуровневые логистические цепочки поставок, где каждый участник (производитель, дистрибьютор, оптовик, розничный продавец) должен принимать решения на основе локальной информации и в режиме меняющихся данных. Из-за сложности организационной структуры часто приходится прибегать к распределенному (децентрализованному) управлению [1]. При таком управлении и недостаточной видимости данных возникают характерные системные эффекты, прежде всего эффект хлыста (bullwhip) [2], связанный с нарастанием колебаний заказа и запасов по мере продвижения вверх по цепи. Этот эффект обусловлен тем, что звенья цепи пытаются предугадать спрос, оптимизируя собственные издержки, но при этом не учитывают состояние всей цепочки поставок. В ряде источников [1; 3] показано, что даже при незначительных изменениях конечного спроса амплитуда заказов у производителя может значительно увеличиваться.
Поиск методов, позволяющих безопасно проверять различные сценарии и стратегии без реальных затрат, выявляя потенциальные проблемы и эффективные решения, является важной задачей современной логистики и подтверждает актуальность исследования. Для прогнозирования и предотвращения негативных системных эффектов применяются методы априорного моделирования [4], включая предиктивные модели на основе нейронных сетей [5]. В частности, имитационное моделирование цепей поставок позволяет учитывать задержки доставки, вариативность спроса, логистические ограничения и стратегию управления запасами [3]. В отличие от упрощённых аналитических подходов, динамические модели отражают поведение системы во времени и показывают влияние управленческих политик на всю цепь [6]. Например, системная динамика Форрестера описывает систему через запасы и потоки, позволяя выявлять условия неустойчивости [7], а «игра с пивом» (beer distribution game) демонстрирует последствия отсутствия обмена информацией, когда задержки усиливают эффект хлыста [2].
Целью исследования является анализ динамики функционирования многозвенной цепи поставок в условиях ограниченной информации и децентрализованного принятия управленческих решений, а также выявление системных эффектов, влияющих на её устойчивость.
Материалы и методы исследования
Исследование выполнено в формате натурного игрового эксперимента с участием 4 человек, выполнявших роли звеньев цепи поставок: производитель (завод), дистрибьютор, оптовый продавец и розничный магазин. Эксперимент построен как аналог классической «beer distribution game» и реализован с дискретным по времени шагом в 1 неделю при отсутствии обмена информацией между участниками. Каждое звено принимает решения автономно, располагая исключительно локальной информацией о собственных запасах, поступающих заказах и величине накопленного дефицита [8].
Начальные условия были одинаковыми для всех звеньев: начальные запасы на складах равнялись 12 единицам, ранее размещённые заказы составляли 4 единицы. Задержка между размещением заказа и поступлением поставки к следующему участнику составляла 2 недели, что моделировало логистическую задержку в цепи.
Для проверки результатов, полученных в ходе проведения натурного эксперимента, дополнительно применялось имитационное моделирование на основе системной динамики Дж. Форрестера в среде AnyLogic с использованием тех же параметров (шаг – 1 неделя, задержка – 2 недели, одинаковые стартовые запасы и правила формирования поставок при дефиците). Анализ проводился по показателям динамики заказов, запасов, дефицита и денежных затрат (денежного потока) участников цепи.
Результаты исследования и их обсуждение
Организация информационных и товарных потоков в исследуемой четырёхзвенной цепи поставок представлена на рисунке 1. На схеме показано направление движения материальных потоков продукции от производителя к розничному магазину, а также встречное движение информационных потоков заказов от потребителя к вышестоящим звеньям цепи. Отсутствие горизонтальных информационных связей между участниками отражает децентрализованный характер управления и информационные ограничения, заложенные в условиях эксперимента [9].
В ходе натурного эксперимента участники последовательно выполняли действия на каждом «недельном» шаге: учитывали приход товара (с учётом логистической задержки), определяли доступный запас, удовлетворяли входящий заказ в пределах доступного количества, фиксировали дефицит при превышении спроса над запасом, а затем формировали новый заказ поставщику. Пошаговый алгоритм, использованный всеми участниками для обеспечения единообразия правил принятия решений, приведён в таблице.
Для интерпретации полученных в натурном эксперименте эффектов и формализации динамики цепи поставок была реализована имитационная модель на основе системной динамики Дж. Форрестера [10]. Применение данного подхода позволило описать нелинейные взаимодействия между запасами, потоками заказов и поставок, а также учесть временные задержки как ключевой источник неустойчивости многозвенных логистических систем [11].

Рис. 1. Структура протекания информационных и товарных потоков в четырёхзвенной цепи поставок Источник: составлено авторами
Алгоритм принятия решений о поставках и заказах участником цепи поставок в дискретном временном шаге
|
Неделя |
Входящие товары |
Доступно на складе |
Заказ потребителя |
Надо отгрузить |
Ваша поставка |
Дефицит |
Запасы |
Ваш заказ |
Затраты |
|
(Первое движение каждого хода) 1 шаг |
(После первого движения) 2 шаг |
(Входящий заказ потребителей или предыдущего звена) 3 шаг |
(Нужно учитывать дефицит прошлых ходов) 4 шаг |
(Дефицит и заказ должны быть удовлетворены, если есть возможность) 5 шаг |
(То, что не смогли отгрузить в этот ход, без знака «-» 6 шаг |
(Запас до размещения заказа) 7 шаг |
(Ваше решение) 8 шаг |
9 шаг |
|
|
1 |
1+7 (с предыдущей недели) |
3+6 |
5-4 Если 5-4, то «0» |
2-5 |
7 шаг*1 + 6 шаг*2 |
Источник: составлено авторами на основе полученных данных в ходе исследования.

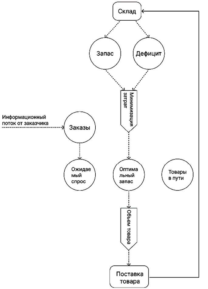
Рис. 2. Структурная модель принятия решения о размере заказа одного из участников цепи Источник: составлено авторами
Результаты построения структурной модели принятия решений о размере заказа для каждого участника представлены на рисунке 2. Концептуальная схема показывает, что решение о заказе формируется через сопоставление ожидаемого спроса, текущего уровня запасов, накопленного дефицита и товаров, находящихся в пути [12]. В условиях отсутствия глобальной информации о состоянии цепи каждое звено стремится локально минимизировать риск дефицита, что приводит к завышению заказов и усиливает колебания потоков [13].
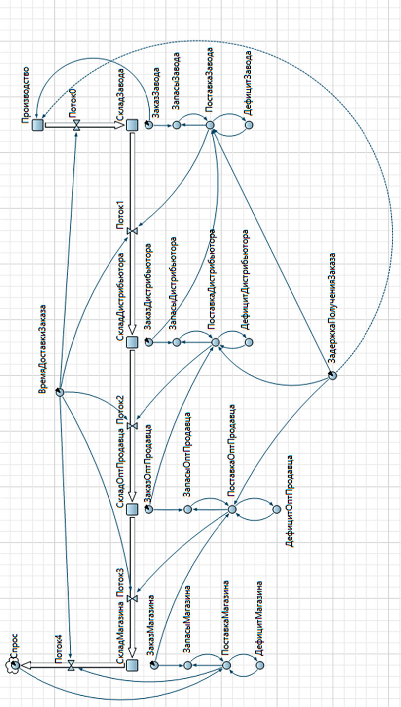
Для количественного анализа динамики цепи поставок была разработана модель системной динамики Форрестера, реализованная в среде AnyLogic. Структура модели представлена на рисунке 3 и включает запасы (накопители), потоки заказов и поставок, а также контуры обратных связей, формирующие поведение системы во времени [14].
В модели выделены экзогенные и эндогенные переменные [15]. К экзогенным параметрам относятся спрос конечного потребителя, исходные уровни запасов, а также временные задержки размещения и получения заказов. Эндогенные переменные описывают динамику запасов, поставок и дефицита для каждого звена цепи.

Рис. 3. Модель системной динамики Форрестера цепи поставок с децентрализованным управлением Источник: составлено авторами

Рис. 4. Денежный поток по неделям для участников цепи поставок Источник: составлено авторами
В обобщённом виде динамика запасов любого звена может быть представлена следующим выражением:
I(t) = I(t – 1) – S(t – 1) + O(t – τ),
где I(t) – уровень запасов в момент времени t,
S(t – 1) – фактическая поставка в предыдущем периоде,
O(t – τ) – заказ, поступивший с учетом логистической задержки τ.
Формирование дефицита описывается логическим условием ограничения поставок текущими запасами, что отражает физическую невозможность удовлетворения заказов сверх доступного объёма продукции [16]. Такая постановка задачи позволяет адекватно моделировать реальные ограничения логистических систем.
Результаты имитационного моделирования демонстрируют неустойчивость цепи поставок в условиях децентрализованного принятия решений и отсутствия информационного обмена. Даже при относительно стабильном спросе конечного потребителя наблюдается усиление колебаний заказов и запасов по мере продвижения вверх по цепи – от магазина к заводу [17].
Динамика денежных потоков по результатам натурного игрового эксперимента представлена на рисунке 4. В начале эксперимента денежные потоки всех участников сопоставимы и остаются на относительно низком уровне. По мере накопления логистических задержек наблюдаются рост и дифференциация потоков между звеньями цепи: наиболее заметное увеличение фиксируется у оптового продавца и дистрибьютора, что связано с запаздывающей реакцией на рост заказов нижестоящих участников. Денежный поток производителя более волатилен, с выраженными пиками и последующим спадом, отражая влияние нестабильных заказов и накопленного дефицита.
Полученные результаты согласуются с классическим описанием эффекта хлыста (bullwhip effect), согласно которому незначительные изменения спроса на розничном уровне трансформируются в значительные колебания заказов и запасов на уровне производителя [18]. В рамках проведённого исследования данный эффект усиливается за счёт фиксированных временных задержек, а также стремления каждого участника компенсировать прошлые дефициты за счёт увеличенных заказов.
Интерпретация структурной модели принятия решений (рис. 2) позволяет выделить ключевой источник неустойчивости – наличие запаздывающих обратных связей. Поскольку решения о размере заказа принимаются на основе информации о спросе и запасах с временным сдвигом, формируется систематическое «перерегулирование» системы: чередование периодов избыточных запасов и дефицита, ухудшающее операционную и финансовую эффективность [19].
С точки зрения системной динамики модель Форрестера (рис. 3) позволяет интерпретировать эффект хлыста как результат сложного взаимодействия усиливающих и балансирующих контуров обратной связи, формирующих динамическое поведение цепи поставок. Усиливающие контуры связаны прежде всего с накоплением дефицита и последующим компенсирующим ростом объёмов заказов, когда участники цепи стремятся не только удовлетворить текущий спрос, но и восполнить недопоставки предыдущих периодов. Балансирующие контуры, напротив, обусловлены физическими ограничениями запасов и фактическими возможностями поставок, что сдерживает реализацию избыточных заказов [20].
Результаты имитационного моделирования, выполненного в среде AnyLogic, показывают, что несогласованность временных лагов в указанных контурах, прежде всего задержек размещения и получения заказов, приводит к возникновению выраженного колебательного режима функционирования системы. Стоит отметить, что даже при детерминированном и относительно стабильном спросе конечного потребителя модель демонстрирует нарастание амплитуды колебаний заказов и запасов на последующих уровнях цепи.
Заключение
В ходе проведённого исследования была проанализирована динамика функционирования четырёхзвенной цепи поставок в условиях ограниченной информации и децентрализованного принятия управленческих решений. На основе натурного игрового эксперимента и имитационного моделирования системной динамики Форрестера показано, что даже при простых правилах управления запасами система демонстрирует выраженную неустойчивость.
Ключевым результатом исследования является подтверждение и количественное описание эффекта хлыста, проявляющегося в усилении колебаний заказов, запасов и денежных потоков по мере продвижения от розничного звена к производителю. Показано, что основными факторами, усиливающими данный эффект, являются логистические задержки, отсутствие обмена информацией и ориентация участников цепи исключительно на локальные показатели эффективности.
Практическая значимость полученных результатов заключается в возможности использования разработанной модели для тестирования альтернативных стратегий управления цепями поставок, включая механизмы информационной координации, сглаживания заказов и адаптивного управления запасами. В перспективе дальнейшие исследования могут быть направлены на анализ влияния централизованных и гибридных схем управления, а также на оценку эффектов цифровизации и интеграции информационных платформ в логистических системах, включая методы машинного обучения и искусственного интеллекта.
Библиографическая ссылка
Михайлова С. А., Горшков К. А. ИМИТАЦИОННОЕ МОДЕЛИРОВАНИЕ ЦЕПИ ПОСТАВОК В УСЛОВИЯХ ОГРАНИЧЕННОЙ ИНФОРМАЦИИ И ДЕЦЕНТРАЛИЗОВАННОГО ПРИНЯТИЯ РЕШЕНИЙ // Современные наукоемкие технологии. 2026. № 2. С. 48-55;URL: https://top-technologies.ru/en/article/view?id=40670 (дата обращения: 22.04.2026).
DOI: https://doi.org/10.17513/snt.40670



